跟着人工智能财产的不竭成长和投资,人工智能财产规模正在过去五年持续增加。按照2017年国务院发布的《新一代人工智能成长规划》,到2020年人工智能取世界先辈程度同步,焦点财产规模跨越1500亿元,带动相关财产规模跨越1万亿元;到2025年,焦点财产规模将跨越4000亿元,带动相关财产规模跨越5万亿元。
智能:即雷同人的视觉、听觉、触觉等对刺激做出反映的能力。人和动物可以或许通过各类智能能力取天然界进行交互。机械通过AI手艺,也可实现这品种人智能,如从动驾驶汽车就是通过激光雷达等设备和人工智能算法实现如许的智能的。当前人类社会的AI手艺正处于智能不竭完美的阶段。


中国方面,以2015年《中国制制2025》出台为初步,人工智能被写入“十三五”规划纲要及工做演讲。2017年国务院发布《新一代人工智能成长规划》,将人工智能上升到了国度计谋层面。随后多部分接踵出台若干焦点政策和规划,为我国人工智能行业快速成长供给帮力。
按照国度尺度化办理委员会发布的《人工智能尺度化(2018年)》,人工智能(AI)是指操纵数字计较机或者由数字计较机节制的机械,模仿、延长和扩展人类的智能,、获取学问并利用学问获得最佳成果的理论、方式、手艺和使用系统。
近年来,正在大数据、算法和计较机能力三大体素的配合驱动下,人工智能进入高速成长阶段,其识别率、精确率均有大幅提高,正在诸多落地场景中都展示了很强的适用性。
同时,模子锻炼成本因“东数西算”工程供给的低成本算力而大幅降低。而小样本进修框架的普及使锻炼数据需求削减90%,加快了手艺落地。例如,实正在智能的TARS大模子连系智能屏幕语义理解手艺,已正在金融、电商等范畴实现从动化操做。天然言语处置行业财产链上逛次要包罗硬件设备、数据办事、开源模子、云办事等,此中硬件设备包罗高机能办事器、GPU、TPU等专业芯片,这些硬件设备为复杂的NLP模子锻炼供给强大计较力支持。财产链中逛为天然言语处置手艺研发环节。

当前,人工智能已普遍使用于人们日常出产、糊口的方方面面,人工智能东西的引入也为中国数字经济成长带来庞大的增量,其成长态势健康不变、持续且乐不雅。同时,正在财产智能化转型升级的历程中,保守行业的参取程度将越来越深切,这将为AI供给海量的数据和更丰硕的使用场景,为人工智能的使用打开新的空间。
人工智能具有顺应特征,可以或许随、数据或使命变化从动调理参数,优化模子。充实操纵机械洞察的能力、人类对机械的把握能力,深切数字化毗连,实现机械的迭代。

财产链下逛使用范畴包罗金融、医疗、教育、智能制制等行业。中国天然言语处置(NLP)行业企业呈现“区域集聚、生态协同”的热力分布特征,而龙头企业次要集中于市、广东省、浙江省、安徽省等地。2025年5月,全球天然言语处置(NLP)行业延续了手艺冲破取规模化使用并进的态势,市场规模和贸易化落地均呈现显著增加。按照行业阐发,中国NLP市场规模正在2024年达到约126亿元人平易近币,同比增加14。55%,而全球市场估计正在2025年将冲破336。8亿美元,并以28。8%的复合年增加率持续扩张,到2037年无望攀升至7348。2亿美元。这一增加次要受益于预锻炼大模子、多模态融合及低成本算力手艺的鞭策。
例如,中国“东数西算”工程大幅降低模子锻炼成本,而小样本进修框架的普及使锻炼数据需求削减90%,加快了手艺正在各行业的渗入。

近年来,中国人工智强人才数量快速增加,已成长成为人工智能大国。从颁发论文和论文被援用的数量能够反映中国人才和手艺研究能力取美国和欧洲比拟的快速前进。
机械进修人工智能的焦点,是使计较机具有智能的底子路子。机械进修专注于算法,答应机械进修而不需要编程,并正在于新数据时进行更改,让计较机不依赖确定的编码指令,模仿或实现人类的进修行为,以获取新的学问或技术,从头组织已有的学问布局使之不竭改善本身的机能。基于处置数据品种的分歧,可分为有监视进修、无监视进修、半监视进修和强化进修等几品种型。基于进修方式的分类,可分为归纳进修、演绎进修、类比进修、阐发进修。基于数据形式的分类,可分为布局化进修和非布局化进修。

生物识别手艺是指通过人类生物特征进行身份认证的一种手艺,人类的生物特征凡是具有可丈量或可从动识别和验证、遗传性或终身不变等特点,因而生物识别认证手艺较保守认证手艺存正在较大的劣势。生物识别手艺的次要研究对象还包罗语音、脸部、虹膜、视网膜、体形、小我习惯(包罗敲击键盘的力度和频次、签字)等,取之响应的识别手艺包罗语音识别、人脸识别、虹膜识别等。生物识别手艺比保守的身份判定方式更具平安、保密和便利性。生物特征识别手艺具不易遗忘、不易伪制或被盗、随身“照顾”和随时随地可用等长处。

(三)生成式人工智能行业生成式人工智能是人工智能的一个分支,指的是可以或许通过进修和理解大量的数据,从动生成全新的、具有必然创制性和多样性的内容的人工智能手艺。



第一次海潮:焦点是符号从义(逻辑从义),最主要的是逻辑推理、式搜刮,第一次海潮中发生的方式次要是基于学问或模子驱动的,成立正在“if-then”布局的人工设定的形式逻辑根本。
2025年全球生成式人工智能收入估计达到6440亿美元,较2024年增加76。4%,此中80%的收入将用于硬件,如集成AI能力的办事器、智妙手机、小我电脑等。到2025年生成式人工智能潜正在市场规模至多会达到600亿美元,这600亿美元的财产中,大约30%的AI使用未来自更广义的生成式人工智能手艺。生成式AI正正在多个范畴激发变化。

(二)天然言语处置行业天然言语处置(Natural Language Processing,NLP)是计较机科学取人工智能范畴的主要分支,旨正在使计较机可以或许理解、注释、生类言语,并实现人机之间的天然交互。天然言语处置融合了言语学、计较机科学和数学,是计较言语学取人工智能的交叉范畴,普遍使用于搜刮、翻译、语音交互等场景。
从2024年12月至2025年5月,分歧类别生成式AI东西的流量变化显示了其成长态势。通用AI东西,如ChatGPT,流量增加显著,从25%增至55%,表白其正在从动化使命和言语理解方面的普遍使用。正在设想取图像生成范畴,东西如Midjourney和Stable Diffusion 的流量波动,反映出创意行业对这类东西的逐渐采取。
人工智能收入曾经成为支撑企业数字化转型收入的从力之一。跟着数字经济成长,企业积极打制火速反映机制,推进精益化办理,提拔组织立异能力,鼎力投资数字化转型相关手艺,出格是正在人工智能范畴。人工智能收入曾经成为支撑企业数字化转型收入的从力之一。按照IDC数据,全球范畴内,企业正在包罗硬件、软件和办事正在内的人工智能(AI)市场的手艺投资增速,将显著高于数字化转型(DX)收入和P增速。估计增速无望全球第一。按照沙利文的演讲,2020年中国人工智能市场规模为295亿元,估计2025年达到1671亿元,年复合增速为41。5%,此中软件市场规模占比将由2020年的9%提拔至2025年的24。1%。
从1993年起头,AI手艺步入了第三次成长海潮:深度进修引领海潮。这一期间,计较机能上的妨碍被逐渐降服,2006年深度进修这一主要理论被提出,并处理了锻炼多层神经收集时的过拟合问题。2011年以来,深度进修算法的冲破进一步加快了AI手艺成长的第三次海潮,标记性事务是2012年ImageNet图像识别大赛,其深度CNN收集的错误率仅为15%摆布,远远好于第二名支撑向量机算法的26%,这一成果敏捷点燃了财产对神经收集和深度进修的乐趣,深度进修也快速的实现了贸易化。
通用计较芯片CPU、GPU全球市场根基被Intel、Nvidia等美国芯片厂商垄断,手艺取专利壁垒较高,卡脖子现象严沉。华为麒麟、巴龙、昇腾及鲲鹏四大芯片无望冲破此壁垒。将来几年,全球各大芯片企业、互联网巨头、草创企业都将成为该市场的次要玩家。计较力指数国度排名中美国各国家计较力指数排名第一,坐拥全球最多超大规模数据核心,这是美国算力的根本保障。中国列第二,AI算力领跑全球。日本、、英国别离位列第三至第五名。计较平台方面,全球市场被亚马逊、谷歌、阿里、腾讯、华为等公司根基垄断,但小公司的计较平台凭仗价钱劣势仍有空间。
人工智能财产包罗了根本层、手艺层以及使用层,目前我国已构成了较成熟的人工智能生态。正在根本层,大数据、云计较、边缘计较、智能芯片范畴,国内领先的企业有阿里巴巴、华为、寒武纪等代表企业;正在手艺层,我国正在计较机视觉、智能语音、机械进修、天然言语处置等细分范畴也降生了诸如科大讯飞、云从科技、商汤科技、旷视科技等企业。

人工智能是成立正在数据之上的手艺。人工智能成长的高度取决于数据为其供给的大量学问和丰硕的经验,即通过正在各个范畴庞大的数据库中进行采集、加工、处置、阐发和挖掘;正在有丰硕数据的根本上,通过人工智能算法,构成有价值的消息和学问模子,以此为人类供给办事。

从手艺立异角度看,以中国为首的东亚地域,已根基构成了人工智能立异高地,中国正在专利、论文量及全球占比也正在逐年提拔。
人工智能第一次成长海潮:推理取搜刮占领从导,但因为当机会器计较能力的不脚而履历了第一次低迷期。人工智能(Artificial Intelligence,缩写AI),是研究、开辟用于模仿、延长和扩展人的智能的理论、方式、手艺及使用系统的一门新的手艺科学。这一概念最早由麻省理工学院的约翰·麦卡锡正在1956年的达特茅斯会议上提出,随之送来了人工智能的第一次成长海潮(1956-1974)。这一期间的焦点正在于让机械具备逻辑推理能力,通过推理取搜刮测验考试开辟可以或许处理代数使用题、证明几何、利用英语的机械。该阶段的几乎无决适用问题,别的现实使用中人工智能计较量的增加是惊人的,出格是模仿人类带来的庞大运算量远超70年代的计较能力,因而人工智能履历了第一次低迷期。
正在财产数字化和数字财产化海潮下,城市经济转型和升级过程中创制出的智能化需求,是推进立异资本堆积和财产成长的环节要素。以智能化需求为导向,建立和培育富有活力的创重生态,是区域人工智能科技财产成长的前提和根本。人工智能财产成长也打开了新一轮的城市取区域合作变局。按照中国新一代人工智能成长计谋研究院2018-2021年针对区域人工智能科技财产合作力评价指数的逃踪研究表白,2021年长三角总评分初次跨越京津冀位列第一。人工智能和实体经济融合成长历程的加快和北方人工智能科技财产立异资本的“南移”,是改变区域合作力成长款式的主要要素。因而,各区域应加快补全人工智能及面向各行业的财产链、积极扶植示范性聪慧使用场景、前瞻结构人工智能相关尺度及办理系统、鞭策公共研发等资本共享,强化科研取人才培育扶植、激励系统性超前研发结构等以把握人工智能财产成长的严沉汗青机缘。
目前中国各类AI手艺全面成长,除了由市场需求驱动的使用手艺成长之外,正在政策牵引及营业需求驱动下,中国市场也正在积极补齐根本理论研究方面的短板,鼎力鞭策如AI芯片、深度进修等范畴的手艺冲破,从底层手艺出发赋能AI产物及处理方案的迭代。
(一)计较机视觉目前,计较机视觉已成为人工智能手艺率先取得较大冲破、使用场景较为明白的环节手艺之一。正在人工智能中占领主要地位,将来市场空间广漠。

人工智能是计较机科学的一个分支,被定义为可以或许模仿取人类大脑相联系关系的认知智能行为的“机械”,它是研究、开辟用于模仿、延长和扩展人的智能的理论、方式、手艺及使用系统的一门新的手艺科学。1956年由约翰。麦卡锡初次提出,其时的定义为“制制智能机械的科学取工程”。人工智能目标就是让机械可以或许像人一样思虑,让机械具有智能。时至今日,人工智能的内涵曾经大大扩展,是一门交叉学科。
2021年人工智能焦点财产规模估计达到1998亿元规模,估计将于2026年跨越6000亿元,对应2021年到2026年的CAGR为24。8%,带动财产规模跨越2万亿元。跟着越来越多的头部企业登岸本钱市场,市场份额将进一步集中。

跟着生成式人工智能手艺的快速成长,其对社会的影响日益显著,因而全球将加强对其节制性、对齐性和可注释性方面的监管。生成式人工智能行业财产链涵盖了从根本层到使用层的多个环节。上逛根本层包罗原始数据的收集、处置、标注等以及支撑生成式AI模子的锻炼和推理的算力。下逛使用层的智能帮手、聊器人等使用曾经普遍普及,为用户供给了便利的办事,而生成式AI正在聪慧教育、聪慧安防等范畴的使用不竭拓展,提拔了公共办事程度和效率。

我国高度注沉人工智能行业的成长。2017年以来多次正在工做演讲中提及人工智能财产,2022年提出加速成长工业互联网,培育强大集成电、人工智能等数字财产,提拔环节软硬件手艺立异和供给能力。接下来,人工智能项目会愈加沉视于场景立异取使用,推进我国经济的高质量成长。

2019年,我国计较机视觉焦点财产规模和带动相关财产规模别离为633。3亿元和1438。6亿元,占人工智能焦点财产和带动相关财产规模的比沉别离达到58。2%和37。6%,估计至2025年,我国计较机视觉焦点财产规模和带动相关财产规模将别离增加至1。537。1亿元和4858。4亿元,年均复合增加率别离为15。9%和22。5%。
代码生成取 DevOps 东西流量持续攀升,显示软件开辟范畴的效率提拔需求。音乐生成东西流量虽有崎岖,但全体呈上升趋向,预示着音乐创做模式的变化。视频生成东西流量先降后升,申明视频内容创做范畴正派历调整取摸索。
认知智能:通俗讲是一种“能理解会思虑”的能力。将来机械能正在没无数据消息被动输入的环境下,自动进行、消息采集、逻辑判断、做出决策等,实现类人智能。正在这一阶段机械可以或许替代大量的保守体力劳动,并辅帮人们做出理论上的最优决策。

根本层供给数据资本、硬件设备以及计较力平台等一系列根基支撑。具体来看,根本层包罗人工智能芯片、传感器、大数据及云计较等,此中大数据取智能传感器的次要使命是数据采集,AI芯片取云计较则担任数据阐发取运算,手艺门槛较高,生态搭建已根基成型。目前,海潮、戴尔、HPE排列全球人工智能根本设备市场份额前三,此中海潮以16。4%的市场拥有率成为全球人工智能根本设备的龙头玩家。
使用层是人工智能手艺正在各分歧场景下的贸易化使用。人工智能已正在金融、教育、交通、医疗、家居、营销等多垂曲范畴取得较大成长;取此同时,智能终端、模子预测节制、保举系统、定位取地图建立等办事层面及从动驾驶汽车、无人机、智能机械人、智能语音帮手等人工智能产物成长敏捷。短期获益难度大等要素影响,一些晚期的手艺型企业也纷纷将沉心转移到等垂曲范畴的软硬件处理方案傍边。浩繁人工智能各类企业“从谋求单点手艺的极致,向场景化分析生态成长”,这无疑推进了AI手艺取贸易使用场景的落地取融合。国外使用企业以苹果、IBM等为代表,而中国企业正在使用层成长最为活跃,除华为、小米、阿里巴巴等大型企业外,浩繁中小型企业也纷纷插手使用层的合作行列傍边。
这些内容能够包罗但不限于文本、图像、音频、视频、代码等多种形式。生成式人工智能凡是基于深度进修等手艺架构,操纵神经收集的强猛进修能力,从数据中提取模式和特征,然后按照这些进修到的学问来生成新的、雷同但又不完全不异于锻炼数据的输出。生成式人工智能将进一步成长多模态大模子,这些模子可以或许处置文本、图像、音频和视频等多种形式的数据,供给更丰硕、更曲不雅的交互体验。
AI芯片次要有保守芯片和智能芯片两类,别的还有受生物脑设想的类脑仿生芯片等。保守芯片能够笼盖人工智能法式底层所需要的根基运算操做,但正在芯片架构、机能等方面无法顺应人工智能手艺取使用的快速成长;智能芯片是特地针对人工智能范畴设想的芯片,包罗通用和公用两品种型。此中通用型智能芯片具有普适性,正在人工智能范畴内矫捷通用;公用型智能芯片是针对特定的使用场景需求设想的。
正在使用层,人工智能手艺取其他范畴连系,使用有智能机械人、智能终端、智能交通、公共平安等。此中机械人范畴有新松机械人、科沃斯机械人等代表企业,而浩繁互联网巨头也纷纷入局智能终端的研发取物联网生态的打制,具有代表性的企业包罗了华为、小米、联想、中兴等。

美国是人工智能焦点发源地之一,正在手艺上具有全球领先地位,而中国是人工智能使用场景第一强国,中美成为全球人工智能成长的第一梯队。其它国度人工智能成长正正在快速跟进,此中欧盟、俄罗斯、、日本等发财国度为第二梯队的从力军,分歧国度的成长侧沉也都稍有分歧。

按照斯坦福研究院Human-Centered AI发布的《2021年人工智能指数演讲》,正在三大人工智能强国(中国、美国和欧盟)中,中国的人工智能论文颁发量和被援用量均居全球首位。2020年中国期刊颁发数量以18。0%的比例跨越美国(12。3%)和欧盟(8。6%)。
人工智能是智能化机械,是智能物体取人类聪慧的融合。人工智能系统可以或许借帮传感器等硬件对进行。具体而言,通过人的五种根基感受,视、听、嗅、味、触领受各方消息,并以此通过文字、语音、脸色输出需要的反映。借帮人工智能做为现实取虚拟的接口,可实现人类取机械、人类取人类之间的配合协做。
人工智能财产链次要分为根本层、手艺层和使用层。根本条理要包罗人工智能芯片、传感器、云计较、数据采集及处置等产物和办事,智能传感器、大数据次要担任数据采集,AI芯片和云计较一路担任运算。手艺层是毗连财产链根本层取使用层的桥梁,包罗各类深度进修框架、底层算法、通用算法和开辟平台等。使用层则是将人工智能进行贸易化使用,次要供给各类行业处理方案、硬件和软件产物。
人工智能手艺正在我国呈现政策鼎力支撑、使用场景多元化、手艺成熟度不竭提拔等成长态势,具备广漠的市场前景。

全球人工智能财产规模快速增加,软件占比提拔。跟着数据量的增加及相关复杂性不竭添加,保守软件无法处置、阐发及提取此中有用的消息,发生人工智能手艺需求。按照沙利文的演讲,2020年全球人工智能手艺收入(包罗硬件、软件、办事)为687亿美元,估计2025年达到2212亿美元,年复合增速达到26。3%。此中人工智能软件收入占比将提高,估计2025年全球人工智能软件市场规模将达到1218亿美元,占总收入比例达到55。1%,2020-2025年复合增速达到31。9%。
2020-2022年,是中国人工智能贸易化较快的期间,AI进入了深度融合的成长期,起头使用于各行各业。回看近几年AI的成长,行业大取快速成长的趋向未改变。
语音生成东西流量稳步增加,意味着语音交互使用的拓展。写做取内容生成东西流量波动较大,但部门东西如Originality表示凸起,反映出内容创做行业的变化需求。生成式AI东西正在各行业的使用,正鞭策保守营业模式的转型取立异。


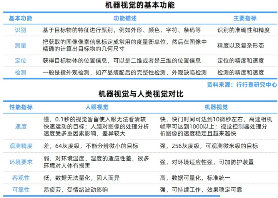
机械视觉是指用机械取代身眼来做丈量和判断,从动采集并阐发图像,以获取节制或评估特定零件和特定勾当所需的数据。机械视觉是一项分析手艺,包罗图像处置、机械工程手艺、节制、电光源照明、光学成像、传感器、模仿取数字视频手艺、计较机软硬件手艺(图像加强和阐发算法、图像卡、I/O卡等)。
第二次海潮:专家系统鞭策人工智能从理论现实,BP算决非线性分类,集中正在语音识别、语音翻译等范畴?。
行业持久成长计谋清晰明白,政策沉点支撑。我国2017年提出《新一代人工智能成长规划》,对人工智能的行业成长提出了明白的计谋方针,估计到2030年,我国要构成较为成熟的人工智能理论和手艺系统,财产合作力达到国际领先程度。后续稠密出台了一系列相关的支撑性政策,我国人工智能正在国度计谋层面,别离从手艺冲破、人才培育、立异平台、伦理要求、场景使用等方面,系统的人工智能扶植和成长的顶层设想。近期的政策中愈加沉视人工智能的场景使用,通过人工智能取实体经济的深度融合,培育新的经济增加点。
自2015年以来,人工智能被先后写进“十三五”、“十四五”国度成长规划纲要。此后,地方部委出台了诸多人工智能工做打算、实施看法。正在国度持续鞭策下,各地也紧跟大潮,充实连系本身劣势和财产根本,积极结构人工智能成长规划。例如,2019年,长沙市发布《关于进一步推进人工智能财产成长的看法》提出设立人工智能财产成长专项资金,每年列支5亿元,用于支撑全市人工智能财产成长,沉点支撑财产集聚、企业引培、研发立异、示范使用、人才培育、金融立异、生态优化等方面。2022年,广州市发布《关于开展2022年度新一代消息手艺、人工智能政策兑现工做的通知》提出针对人工智能示范使用、获环境进行资金励,并对相关企业租房用房、举办严沉勾当供给资金支撑。
AI CITY成长研究演讲:“人工智能+”时代的聪慧城市成长范式立异(2025年,国度消息核心,78页)前往搜狐,查看更多。

2021年3月我国十四五规划纲要出台,提出“打制数字经济新劣势”的扶植方针,并强调了人工智能等新兴数字财产正在提高国度合作力上的主要价值。规划纲要指出要充实阐扬海量数据和丰硕使用场景劣势,推进数字手艺取实体经济深度融合,赋能保守财产转型升级,以数据驱动出产过程优化,催生新财产、新业态、新模式。数字经济的高速成长为人工智能成长创制了优良的经济取手艺;同时,人工智能做为环节性的新型消息根本设备,也被视为拉动我国数字经济成长的新动能。跟着新根本设备打算的实施、消费互联网的升级和财产互联网的成长,人工智能科技财产起头步入全面融合成长的新阶段,成为数字经济时代的焦点出产力和财产底层支持能力,是激活数字经济相关财产由数字化向智能化升级的焦点手艺。
以上是一文搞懂人工智能行业成长趋向(市场前景、财产链、汗青、政策)万字解析。更多相关演讲原文下载。

人工智能第二次成长海潮(1980-1987):专家系统起头贸易化,场景局限性其成长。这一期间的焦点是基于“专家系统”思惟,让AI法式能处理特定范畴问题,学问库系统和学问工程成为了这一期间的次要研究标的目的,专家系统可以或许按照该范畴已有的学问或经验进行推理和判断,从而做出能够媲佳丽类专家的决策。典型代表如医学专家系统MYCIN,MYCIN具有450条法则,其推导患者病情的过程取专家的推导过程雷同,开处方的精确率能够达到69%,但比专业医师(精确率80%)仍是差一些。跟着人们发觉专家系统具有很强的场景局限性,同时面对着升级迭代的高难度和昂扬的费用,AI手艺成长履历了第二次低迷期。
目前业内已有近40个各类AI进修框架,生态合作非常激烈,全球公司先后推出用于深度进修模子锻炼的开源框架,包罗Caffe、Theano、Torch、MXNet、TensorFlow等,极大降低了人工智能手艺正在实践中的入门门槛,中国的百度飞桨(PaddlePaddle),大学的计图(Jittor)和华为推出的MindSpore也先后问世。除了谷歌、阿里、百度、腾讯等科技巨头正在纷纷结构外,如商汤、旷视、科大讯飞等公司也插手了手艺层深耕行列。
天然言语处置(NLP)是指操纵人类交换所利用的天然言语取机械进行交互通信的手艺。通过报酬对天然言语的处置,使得计较机对其可以或许可读并理解。天然言语处置手艺是人工智能最早的使用手艺,该手艺细分范畴包罗文天职类和聚类、消息检索和过滤、机械翻译等。文天职类和聚类按照环节字词做出统计,建制一个索引库,用于检索。消息检索和过滤是对收集环节词进行瞬时查抄并运转处置,机械翻译是操纵深度进修算法,进行言语翻译并提拔准确性。

正在政策方面,国度出台一系列财产政策,鞭策人工智能行业高质量成长,明白产量取投资增加方针,通过成立健全科学合理的智能社会成长取管理尺度研究制定、实施反馈、优化完美的工做机制等办法,夯实行业成长根本。同时,政策带动相关行业成长,如电子消息制制业等,从而鞭策人工智能市场需求不变增加,为行业成长供给了政策支撑和成长标的目的。
人工智能行业全体市场呈现高速增加趋向。2021年全球市场人工智能市场收入规模(含软件、硬件及办事)达850亿美元。IDC预测,2022年该市场规模将同比增加约20%至1017亿美元,并将于2025年冲破2000亿美元大关,CAGR达24。5%。按照德勤数据,中国人工智能市场规模由2017年的709亿元增加至2025年的5460亿元,年均复合增加率为29%。
当前包罗美国、欧洲和中国正在内的多个国度,都将鼎力成长AI财产提拔到国度计谋层面。2019年2月,美国总统特朗普签订行政号令,正式启动美国人工智能打算,为美国初次推出国度层面的人工智能推进打算。欧盟于2018年发布《欧盟人工智能计谋》,并打算正在2020岁尾至多投入200亿欧元。
手艺层是AI财产成长的焦点,包罗通用手艺、AI手艺框架以及算法模子等。这一层级依托于海量数据的挖掘处置取机械进修建模,来进行各类使用手艺的开辟,从而处理实践中的具体类别问题。计较机视觉、天然言语处置、语音识别、机械进修、深度进修、学问图谱为这一层级的代表性手艺。劣势企业如谷歌、亚马逊、Facebook加速摆设机械进修、深度进修底层平台,成立财产现实尺度。
从2017年以来,中国一曲正在鼎力成长人工智能财产,从政策及本钱上赐与行业很大的支撑,人工智能也取5G、大数据、工业互联网等新兴手艺财产一路被列入新基建范畴。
从企业参取环境来看,截至2025年5月6日我国计较机视觉行业相关企业注册量为17142家;此中企业注册量前五的省市别离为广东省、市、江苏省、上海市、浙江省;企业注册量别离为4970家、1817家、1672家、1325家、1122家;占比别离为28。99%、10。60%、9。75%、7。73%、6。55%。全体来看,广东省相关企业注册量远高于其他省市。

从市场集中度来看,我国计较机视觉市场CR3、CR6市场份额占比别离为39。5%、53。0%。具体来看,我国计较机视觉市场份额占比最高的为商汤科技,占比为23。1%;其次为海康威视,占比为8。3%;第三为创别致智,占比为8。1%。

运算智能:即快速计较和回忆存储能力。计较机比力具有劣势的即是运算能力和存储能力,现阶段计较智能使用曾经实现并逐步成熟,1996年IBM的深蓝计较机打败了其时的国际象棋冠军卡斯帕罗夫,这一事务标记着人类正在强运算型场景下的计较能力曾经不如机械算力了。
天然言语处置的手艺类型次要分为基于法则的方式、统计方式和深度进修方式三大类。近年来,天然言语处置手艺取得了显著冲破,特别是预锻炼言语模子(如GPT、ERNIE等)的呈现,极大地提拔了言语理解、文本生成等使命的机能,无效带动行业规模的增加。2024年,中国天然言语处置行业市场规模约为126亿元,同比增加14。55%。
近年来,人工智能手艺及产物正在企业设想、出产、办理、营销、发卖多个环节中均有渗入且成熟度不竭提拔。同时,跟着新手艺模子呈现、各行业使用场景价值打磨取海量数据堆集下的产物结果提拔,人工智能使用已从消费、互联网等泛C端范畴,向制制、能源、电力等保守行业辐射。以计较机视觉手艺从导的人脸识别、光学字符识别(OCR)、商品识别、医学影像识别和以对话式AI手艺从导的对话机械人、智能外呼等产物的贸易价值已获得市场充实承认;除智能手艺外,机械进修、学问图谱、天然言语处置等手艺从导的决策智能类产物,也正在客户触达、办理安排、决策支撑等企业营业焦点环节表现价值。


消息手艺-计较机行业深度演讲:把握“人工智能+”环节投资风口——选股逻辑梳理(东吴证券,25页)?。
