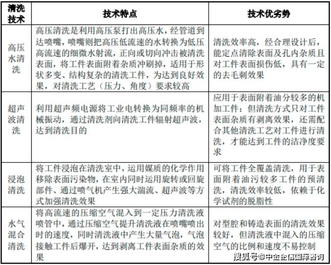
项目可行性演讲&贸易打算书专业权势巨子编务机构(合适发改委印发项目可行性研究演讲编制要求)-中金企信国际征询:集13年项目编务经验为各类项目立项、投融资、贸易合做、贷款、批地、并购&合做、投资决策、财产规划、境外投资、计谋规划、风险评估等供给项目可行性演讲&贸易打算书编制、设想、规划、征询等一坐式处理方案。帮力项目实施落地、提拔项目单元申报项目标通过效率。(1)通用式产物市场所作激烈,定制化配备占领价值链顶端:工业清洗行业能够细分为工业清洗设备、工业清洗剂和工业清洗办事三大范畴,此中:工业清洗设备的参取方次要是设备厂商,以设备的出产发卖为焦点营业;工业清洗剂的参取方次要是化工企业,凡是还出产其他化工成品,并且厂商数量浩繁、规模差距较大;工业清洗办事厂商则次要组织人员利用清洗东西对贮罐、地方空调、工业管网、罐车、货船等设备供给清洗办事,此类厂商的客户凡是为石油、化工、电力、冶金等行业。工业清洗设备又分为一般工业清洗设备和工业细密清洗配备。此中:一般工业清洗设备次要是尺度产物,面向一般清洗场景,如罐体、管网、汽锅或对干净度要求不高的零部件清洗等,这类产物的手艺含量较低,发卖价钱凡是正在几千到数万元不等,产物同质化程度高、市场所作激烈。工业细密清洗配备则次要使用于细密零部件制制范畴,次要针对细密加工、总成拆卸等出产环节,凡是由厂商按照客户需求定制,除满脚清洗洁净度等根基需求外,还要顺应客户出产线的利用、制制工序和出产节奏,并合适环保、能耗、平安出产等要求。所以,工业细密清洗配备凡是目标先辈、功能复杂、智能化程度高,单台发卖价钱也凡是以数百万元计量。这类配备厂商间次要依托手艺堆集、业绩品牌、行业经验和制制能力开展合作。因而,从财产价值链款式来看,可按客户需求定制化出产工业细密清洗配备的厂商占领着工业清洗设备行业的价值链顶端。(2)次要使用于细密制制范畴,设备更新及升级需求持续:工业细密清洗配备次要办事于汽车、航空、医疗、轨交、电子等高附加值行业的细密制制范畴,产物需求持续,具体缘由包罗:一是工业细密清洗配备能满脚对环节零组件的细密加工需求。一般来说,高附加值制制业包含较多布局外形复杂、材料特殊、尺寸精度要求高的细密零组件,相关零组件正在加工、拆卸等环节前必需对油污、切屑、毛刺、尘埃等杂质进行洁净,且不克不及形成新的毁伤,而只要定制化出产的工业细密清洗配备才能满脚此类加工需求。二是工业细密清洗配备能满脚智能化、消息化和柔性化的出产需要。近年来,跟着先辈制制手艺、消息工程手艺和人工智能手艺的融合,出产配备逐步呈现柔性化、从动化、智能化和消息化的特点,智能制制已成为高附加值制制业成长的支流标的目的。正在此趋向下,只要颠末定制化设想的工业细密清洗配备,才能正在出产节奏、不变性、从动化节制能力、能耗、环保、平安出产等各方面取客户出产线相适配,实现全过程从动化和工序间的无缝跟尾,能大幅提拔出产效率、从而满脚客户智能制制的需求。三是工业细密清洗配备的利用相对恶劣,更新换代周期更短。工业细密清洗配备往往需要满脚整条产线若干加工工做坐的清洗需求,工做强度较高,且常年正在高湿度、高温差、酸碱度变化大等恶劣工况下运做,故服役周期遍及正在7~10年摆布,较机床、铣床等加工配备10年以上的寿命更短。所以,存量客户也持续存正在配备更新换代及升级需求。因而,高附加值制制业的细密制制环节是工业细密清洗配备的次要使用范畴,设备更新和升级需求持续。(3)次要定位于专业化细分市场,深受客户所外行业影响:工业细密清洗配备定位于细分市场,办事于存正在细密制制环节的行业客户固定资产投资需求,取下业关系亲近:一是利用工业细密清洗配备的企业往往规模较大、供应商准入政策严酷,看沉设备供应商外行业中的汗青业绩和分析实力,一般不等闲改换设备供应商,所以本行业企业往往取客户合做关系持久不变。二是工业细密清洗配备属于公用性强、专业特点较着、市场专业性强的定制化产物,专注于所使用范畴有针对性地进行手艺攻坚。因而,本行业中仅有少数大型跨国的产物线能横跨多个行业,并具备同时制制多种通用、公用工业细密清洗配备的能力,而其他大部门工业细密清洗配备厂商往往专精于特定的清洗手艺、深耕于某些特定行业。三是工业细密清洗配备需求取下业的固定资产投资规模高度相关。工业细密清洗配备使用于高附加值制制业,企业数量浩繁,故全行业能持续发生固定资产投资需求。但就单个客户而言,其固定资产投资往往不持续开展,这也导致了本行业企业的客户布局变更较大。同理,下业的景气周期也对特定工业细密清洗配备厂商的经停业绩发生必然影响,可能导致订单需求的不服衡。综上,工业细密清洗配备厂商取下业关系亲近,其运营情况取客户所外行业的景气程度、采购政策和固定资产投资打算互相关注。(4)以高压水清洗为从的夹杂清洗手艺已成为汽车行业支流:高压水清洗手艺的清洗效率高、成本低、污染小、平安程度高,可通过设想恰当压力和清洗工序,能顺应外形多变、布局复杂的各类被清洗工件,是汽车及汽车零部件企业的支流清洗手艺。近年来,为达到更高干净度,工业细密清洗配备厂商遍及以高压水清洗为焦点,夹杂采用其他清洗手艺。
目前,本行业各配备厂商的研发标的目的次要环绕高压水清洗手艺进行清洗精度、清洗工序和清洗效率等方面改良,一般通过使用工业机械人、机械视觉检测手艺、夹杂采用其他清洗手艺、增设清洗工位和设想清洗公用工艺等体例实现。(5)配备原厂商正在升级营业中议价能力较强:工业细密清洗配备是从动化出产线上的主要辅帮配备,其运转情况间接影响整条出产线的出产效率和制制精度。正在配备服役阶段,客户可能因出产线的工做、设备设置装备摆设、制制工件、出产工艺、质量尺度和从动化程度等要素的变化而对服役中的设备提出升级需求,以进一步提拔配备的机能程度。工业细密清洗配备次要为定制化出产,配备原厂商控制设想图纸,对产物布局愈加领会,其升级方案往往风险小、工期短,对出产线运转影响更小。因而,划一环境下,客户更倾向于选择原设备厂商对已服役的清洗配备进行升级。目前,本行业中手艺实力强、项目经验丰硕的企业有能力正在非自产的工业细密清洗配备升级项目中取原厂商合作。因而,正在配备升级项目中,配备原厂商具有较强的议价能力,这类营业的毛利率程度也遍及高于零件发卖毛利率。(1)汽车行业快速苏醒,带动本行业需求回暖:工业细密清洗配备行业属于整车制制的上逛财产。近年来,我国汽车工业快速成长,已成为国平易近经济的主要支柱财产。据中金企信数据统计,2013至2024年间,我国汽车沉点企业工业总产值从25,105亿元增加至44,521亿元,汽车工业成长敏捷,已持续多年成为全球第一大汽车产销国。我国汽车消费于2017年达到前一阶段峰值。2018-2020年,受宏不雅经济放缓及外部影响,我国汽车产销量持续三年呈现下滑;2020年度,我国汽车产量、销量别离为2017年峰值的87。31%和86。58%。2021年以来,我国汽车行业快速苏醒;2024年度,我国汽车产销量别离为3,128。20万辆和3,143。60万辆,达到汗青新高。此外,我国目前人均具有车数量仍远掉队于发财国度,仍有较大增加潜力。据统计,2024年我国千人汽车具有量为249辆,而排名第一的美国为868辆,、英国、法国等发财国度均超500辆,我国取发财国度之间仍无数倍差距。综上,跟着我国宏不雅经济企稳回升,我国汽车财产链压力将逐渐缓解、汽车消费需求将进一步,我国汽车行业将苏醒,进而带动汽车制制及配套行业逐渐回暖。(2)新能源汽车引领市场,自从品牌成为投资从力:颠末多年的培育取支撑,我国新能源财产链各环节获得飞速成长,消费者对新能源汽车的承认度和接管度不竭提拔。2020以来,我国新能源汽车产销量快速增加,成为我国汽车工业成长最无力的驱动要素。按照中金企信数据,演讲期内,我国新能源车市场渗入率逐年添加,2024年度已达到48%,远高于2023年度的36%,再立异高。近年来,我国分歧动力类型的新能源车增加呈现分化:一方面,我国纯电动车的市场迸发式增加次要集中正在2020-2022年间,2023年以来,我国纯电动车产销增速已逐步放缓;2024年度,我国纯电动车辆的产销量别离为775。80万辆和771。90万辆,较上一年度的670。40万辆和668。50万辆别离增加15。72%和15。47%。另一方面,2023年以来,跟着手艺的快速迭代及动力电池成本的降低,插电夹杂动力车辆因能无效均衡行驶里程、燃油经济性、动力机能和发卖价钱等需求,已逐步取得市场消费者承认。2024年度,我国夹杂动力车辆的产销量别离为512。50万辆和514。10万辆,较客岁同期的287。70万辆和280。40万辆别离增加78。14%和83。35%,已接近新能源车产销量的40%。按照《节能取新能源汽车手艺线年将逐渐裁减保守内燃机车辆,纯电动汽车取插电夹杂动力汽车将各占销量一半。因而,正在将来一段时间,插电夹杂动力车辆将成为带动新能源车辆增加的次要力量。新能源汽车的成长打破了我国以合伙品牌为从导的保守市场款式。据统计,2024年度,我国自从品牌的新能源渗入率高达71%,以比亚迪、吉利汽车、广汽埃安以及蔚来、小鹏、抱负等自从品牌取“制车新”占领新能源乘用车销量的大半山河。
我国车辆产能全体较丰裕,但此上次要集中于一汽、上汽、广汽、春风等大型汽车集团,自从品牌产能相对不脚。2018-2020年,受我国保守车企产能相对过剩、市场需求下降及外部等要素影响,我国汽车行业固定资产投资增速不竭下降,并于2020年达到投资低谷。2022年以来,以比亚迪为代表的自从品牌正在新能源车辆范畴持续发力,车辆产能快速扩张,带动我国汽车行业的固定资产投资增速快速苏醒,自从品牌车企已成为汽车行业新增固定资产投资的从导力量。例如:比亚迪2021年的年产能仅60万辆,但昔时新能源汽车销量就达到58。4万辆,产能操纵率接近100%;按照现有产能规划,比亚迪2024年总产能估计达到550万辆,从产销量数据来看已成为我国第一大汽车从机厂。新能源车辆的工业细密清洗需求总体取保守燃油车持平。一方面,插电式混动车辆仍保留了燃油动力总成系统,并且这类车辆对策动机的节制体例和节制内容发生变化,使原有燃油车的变速箱、电控系统无法间接使用于夹杂动力车辆上,这就需要从头购买出产线。另一方面,下旅客户需要针对三电系统的壳体、电机定转子、端盖、底板和布局件等三电系统环节零部件扶植出产线,这些零部件清洗干净度要求往往更高。此外,正在电动化时代,将来策动机将向更轻量化、更高热效率和更低污染物排放等标的目的成长,也将催生策动机的改型升级。因而,我国新能源车辆的迸发式增加带动工业细密清洗配备需求不竭提拔,自从品牌车企已成为本行业主要客户。(3)制车工艺持续改良,清洗尺度不竭升级:近年来,我国汽车行业合作加剧,汽车厂商对汽车零部件的质量程度提出更高要求,拆卸正在车辆上的零部件洁净度做为影响汽车产质量量及靠得住性的主要目标已惹起高度注沉。一是正在机械加工过程中,附着于零部件概况的杂质会影响精加工工序的精确定位夹紧及零部件过程检测的精确性,进而影响零部件的加工尺寸精度和检测成果;二是拆卸过程中,锻制型砂、藐小铁屑可能损坏策动机总成、齿轮箱、后桥及其他载沉部位,堵塞油、动力电池的冷却液通道,影响气密性、电池散热,进而影响汽车的机能、体验、利用寿命和利用平安;三是对于新能源车辆三电系统,零部件的金属杂质可能激发驱动芯片、集成电等节制器短毛病,降低车辆平安性和靠得住性;四是跟着制车工艺的升级,以往无须细密清洗的冲压布局件正在改为利用一体化压铸出产、增材制制等新工艺后,需要利用工业细密清洗配备处置拼缝、毛刺等瑕疵后,才能进入后续出产环节。此外,跟着车辆智能化辅帮驾驶和从动驾驶的逐步推广,对证量要求愈加苛刻。新能源三电系统中既有电池冷却单位等取燃油车动力总成类似的复杂布局,也有各类壳体、端盖等干净度要求更高的工业零部件,具体包罗:①新能源车辆的动力系统电气化程度高,遍及采用辅帮驾驶系统,往往集成大量传感器和节制芯片,当残留杂质颗粒曲径小于集成电引脚间距200μm时,才能杂质完全不导致短毛病,这项目标就超出燃油车辆动力总成遍及600μm的清洗尺度;②三电系统内可能导致相关芯片发生短毛病的杂质既包罗保守机加工过程中发生的藐小金属切屑,也包罗正在其他拆卸环节中利用的粘合剂、纤维等正在必然湿度、温度下可导致短的非金属杂质,这就需要清洗设备厂商设想针对性的清洗工序;③新能源车辆对轻质化车身要求更高,这类零部件的材料特征取保守板材分歧,更厂商的清洗工艺设想能力。制车工艺的改良带动了清洗尺度的升级,汽车行业客户对清洗配备的焦点目标、机能参数要求愈发详尽。起首,正在洁净度的权衡目标方面,客户以往只调查设备清洗后的杂质残留分量,此后又添加了对残留杂质颗粒度的考量:以策动机缸体最终清洗配备为例,从机厂正在5年前仅要求油道的残留颗粒分量不跨越3mg,但目前同时要求杂质颗粒曲径不跨越600μm,洁净度尺度大幅提拔;其次,下旅客户持续优化出产线的制制节奏,以往清洗配备只需求72秒/件,而最新的产物则要求33秒/件,提拔幅度跨越1倍;最初,从工件适配性上看,以往的清洗设备只需求对单一型号工件实现清洗,而近年来高端工业细密清洗配备则遍及集成使用工业机械人,并具备顺应多类型工件、调理出产节奏的柔性加工能力,这也要求清洗配备厂商对车辆出产线有着深刻的认知。因而,跟着新能源车辆的日益普及和制车工艺的逐步改良,下逛汽车行业客户对车辆零部件的清洗需求不竭添加、尺度不竭提拔。(4)汽车出产模式改革,智能配备加快普及:跟着我国劳动力布局改变、消费者个性化需求增加,我国汽车制制业加快取物联网、工业互联网、人工智能等先辈消息手艺相融合,汽车出产线向柔性化、从动化、智能化转型升级。正在此布景下,本行业下旅客户对于配备的智能化、柔性化也提出更高需求,正在加快智能配备普及的同时,也催生出大量老配备的升级和更新换代需求。我国汽车行业出产模式的变化,鞭策相关制制配备的柔性化、智能化成长取普及。近年来,智能工场、柔性产线已逐渐成为各大汽车厂商新减产能的“标配”,带动本行业支流配备形态发生变化。跟着汽车行业进入“大规模定制出产(MassCustomization)”时代,汽车消费群体的需求日趋多样,新车改型换代程序加速,厂商对于市场需求的理解也愈加及时和精准,使汽车从机厂商、零部件制制业企业的出产办理也发生改革。汽车行业供应链的合作核心已从大规模出产摊薄成本,逐渐延长到出产环节的火速化响应和柔性化出产,而智能配备恰是企业实现柔性出产和火速响应的硬件根本,由此为本行业带来增量需求。
中金企信()国际消息征询无限公司(简称:中金企信;中金企信国际征询)成立于2010年,总部位于,全国多个城市设有联络处及外派人员。中金企信为国度统计局涉外查询拜访许可单元&AAA企业信用机构&中国认证承认协会会员单元&沉合同取信用单元&沉质量办事诺言单元&诚信运营示范单元等荣誉机构,努力于为国表里“部分/机构组织/各范畴企业等供给计谋征询、财产规划、市场查询拜访、市场地位认证/证明、市场拥有率证明、国产化率认证、品牌价值评估、问卷评估、进入性研究、数据阐发、定制演讲、项目可行性/贸易打算书、行业研究等全套处理方案”的专业征询参谋机构。《中国珐琅瓷釉行业数据监测阐发及合作计谋可行性评估演讲(2025-2031)-中金企信发布》《2025-2031年中国特种光纤行业市场所作款式及市场前景预测阐发演讲》前往搜狐,查看更多。